Lifecycle for @rwth-aachen.de and @post.rwth-aachen.de E-mail Addresses

This article describes what the lifecycle for email addresses in the central @rwth-aachen.de domain involves and when it becomes active.
Email lifecycle
Personal email addresses, usually in the form firstname.lastname@rwth-aachen.de (or older email addresses in the form firstname.lastname@post.rwth-aachen.de), can be used for a lifetime.
An email lifecycle is used to deactivate email addresses that are no longer used and thus conserve resources.
The lifecycle only affects personal email addresses of users who do not have an active status on RWTH Aachen.
The handling and further use of business email addresses is decided independently by the respective issuing institute.
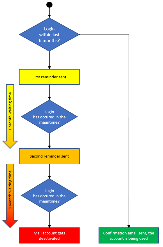
Email lifecycle process
If you have not logged into the mailbox for 6 months, you will be prompted by email (to this mailbox) to log in to reaffirm usage of the account.
If a redirection or forwarding to an external mailbox has been set up, it is not sufficient to log in there. You must log in to the original @rwth-aachen.de mailbox.
The easiest way to do this is to lög in via the RWTH Mail App.
By logging into the mailbox, you confirm that you are still using the mailbox and the process is interrupted until you have not logged into the mailbox again for 6 months.
If you do not respond to this mail, you will be reminded again after one month. If you do not log in for another month, the account will be deactivated. The mailbox will be kept for another 2 months after receiving the first mail.
Please note:
Here you can see a schematic representation of the process:

Procedure after going through the email lifecycle
Once the mailbox has been deactivated, you no longer have access to it, but the contents have not yet been permanently deleted. For a short time after deactivation (grace period), you can have the mailbox reactivated by notifying the IT-ServiceDesk.
If the grace period has expired and no response has been received, the mailbox is automatically deleted permanently and all content is irretrievably deleted.
This can be checked independently and is the case if there is no longer a service/account with the name RWTH-E-Mail and the corresponding user name in the format ab123456@rwth-aachen.de in the IdM Selfservice under Accounts and passwords / Account overview.
If this happens, there are two different procedures:
- You still have an active status in RWTH Identity Management (RWTH student / RWTH employee) or you are re-enrolling and are currently starting a new degree program.
- In this case, please check independently in IdM Selfservice under Accounts and Passwords / Create Account whether you have the possibility to create an @rwth-aachen.de email address
- If this is not the case, please contact the IT-ServiceDesk and the staff there can create the address for you again, provided it has not already been assigned in the meantime
- If your old email address has already been reassigned in the meantime, you will receive a version of your original email address with a consecutive number (vorname.nachname1@rwth-aachen.de)
- You no longer have active RWTH Identity Management status or are now RWTH external
- In this case, you are still entitled to have an @rwth-aachen.de email address reissued, as it can be used for life
- In this case, you must contact the RWTH Alumni Team via alumni@rwth-aachen.de and apply for a new personal email address to be issued there

