Computing Time Project Catalogue
RWTH Aachen University is an NHR (Nationales Hochleistungsrechnen) center, providing federal computing resources for large research projects. In addition to this, RWTH offers basic provisioning of computing resources to its staff and students, and researchers from North Rhine-Westphalia (NRW). RWTH is also part of the AI Service Center WestAI, which supports research in Artificial Intelligence (AI) and assists industry partners in the adaptation of AI to their workflows.
Computing resources are provided through computing time projects, which require application.
The following projects are available:
- NHR-Normal: For medium-sized research projects across all fields of research.
- NHR-Large: For large-scale research projects across all fields of research.
- NHR Test/Preparation (NHR-Prep): For preparing proposals for NHR-Normal or NHR-Large projects.
- RWTH Small: For small research projects from all fields at RWTH or Forschungszentrum Jülich and research in engineering sciences from NRW.
- WestAI: For research in AI or Machine Learning, and for industry partners prototyping ideas for AI workflows.
- Lecture: For educational purposes in lectures or courses.
- Thesis: For student projects such as bachelor’s or master’s theses, or personal projects. Note: Not intended for doctoral theses.
This page gives an overview of the computing resources and requirements for each project. If you are unsure which project is fitting for your use case, feel free to reach out to us.
Please ensure that computing time is appropriately acknowledged in published works.
Mind that every user of CLAIX has some free computing time available.
Table of Content
The various computing project offer different amounts of computing resources. In the table below you can find an overview of the maximum amount that you can apply for. Mind that resources are distributed over the project duration and are allocated on a monthly basis via a sliding window quota.
NHR- | NHR- Large | NHR- Prep | RWTH Small | WestAI | Lecture, Thesis | |
| CPU (core-h) | 20 mio. / year | 50 mio. / year | 0.5 mio. | 0.36 mio. | ✖ | 48 k |
| GPU (GPU-h)* | 83 k / year | 167 k / year | 10 k | 4 k | 10 k | 1.5 k |
| Project duration | one year or multi-year | 6 months | 1 year | 1 year | 6 months | |
mio. = million
k = thousand
* Please note the GPU billing method
‡ resources depend on application and are assigned
The person applying for a computing time project acts as the Principal Investigator (PI) and must fulfill certain requirements or have certain affiliations depending on the type of project applied for. Other individuals working on the project are not required to meet these PI-specific requirements. For example, a professor can apply for an NHR-Normal project and serve as the PI, while their students utilize the allocated resources. The Person of Contact (PC) can also fill out the application form, but the PI needs to accept the submission.
| Your role | NHR Projects (Large, Normal, Prep) | RWTH Small | WestAI | Lecture, Thesis |
| RWTH employee without doctoral degree | ✖ | ✖ | ✖ | ✔ |
| Senior scientist* from RWTH | ✔ | ✔ | ✔ | ✔ |
| Senior scientist* in the field of engineering from accredited university in NRW | ✔ | ✔ | ✔ | ✔ |
| Senior scientist* from a German accredited university outside of NRW | ✔ | ✖ | ✔ | ✖ |
| Industry partners or research institutions | ✖ | ✖ | ✔ | ✖ |
*with doctoral degree
The application process depends on the chosen computing time project. Please mind the following guidelines:
- All applications have to provide a title and fill out a questionnaire about the needed resources.
- Almost all project application undergo technical review by IT Center staff to ensure that requested resources can be provided. NHR-Normal and NHR-Large projects undergo external scientific peer-review and granted resources may be adjusted accordingly. PIs of such projects are encouraged to review the proposal of others.
- Please use your institute or company e-mail address during for your application.
- If the PI is affiliated with RWTH or Forschungszentrum Jülich (no NHR projects), the submission can be finalized by the PI online (without paper). Otherwise, do not forget to upload a signed version of your proposal to the online application form.
- A call for new NHR projects will occur quarterly, with the intention that – for NHR Normal – preliminary resources can be granted quickly, while the final granting decision will be made in conjunction with the final decisions about NHR Large projects by the NHR/NHR4CES panel (meets quarterly). Thus, a belated decrease of computing resources is possible.
- For WestAI applications from industry, please reach out to contact@westai.de.
NHR- | NHR- Large | NHR- Prep | RWTH Small | WestAI | Lecture, Thesis | ||
| Project Description | According to NHR template | According to Prep template | free text | free text | only title | ||
| Call for proposals | rolling | quarterly | rolling | rolling | rolling | rolling | |
| Technical review | ✔ | ✔ | ✔ | ✔ | ✔ | ✖ | |
| Scientific peer-review | ✔ | ✔ | ✖ | ✖ | ✖ | ✖ | |
| Can be extended | ✔ | ✔ | Only as | ✔ | ✖ | ✔ | |
| Step-by-step instructions | Instructions by NHR4CES | Follow instructions on application site | Instructions by WestAI | Follow instructions on application site | |||
| Application site | NHR application site | IT Center application site | |||||
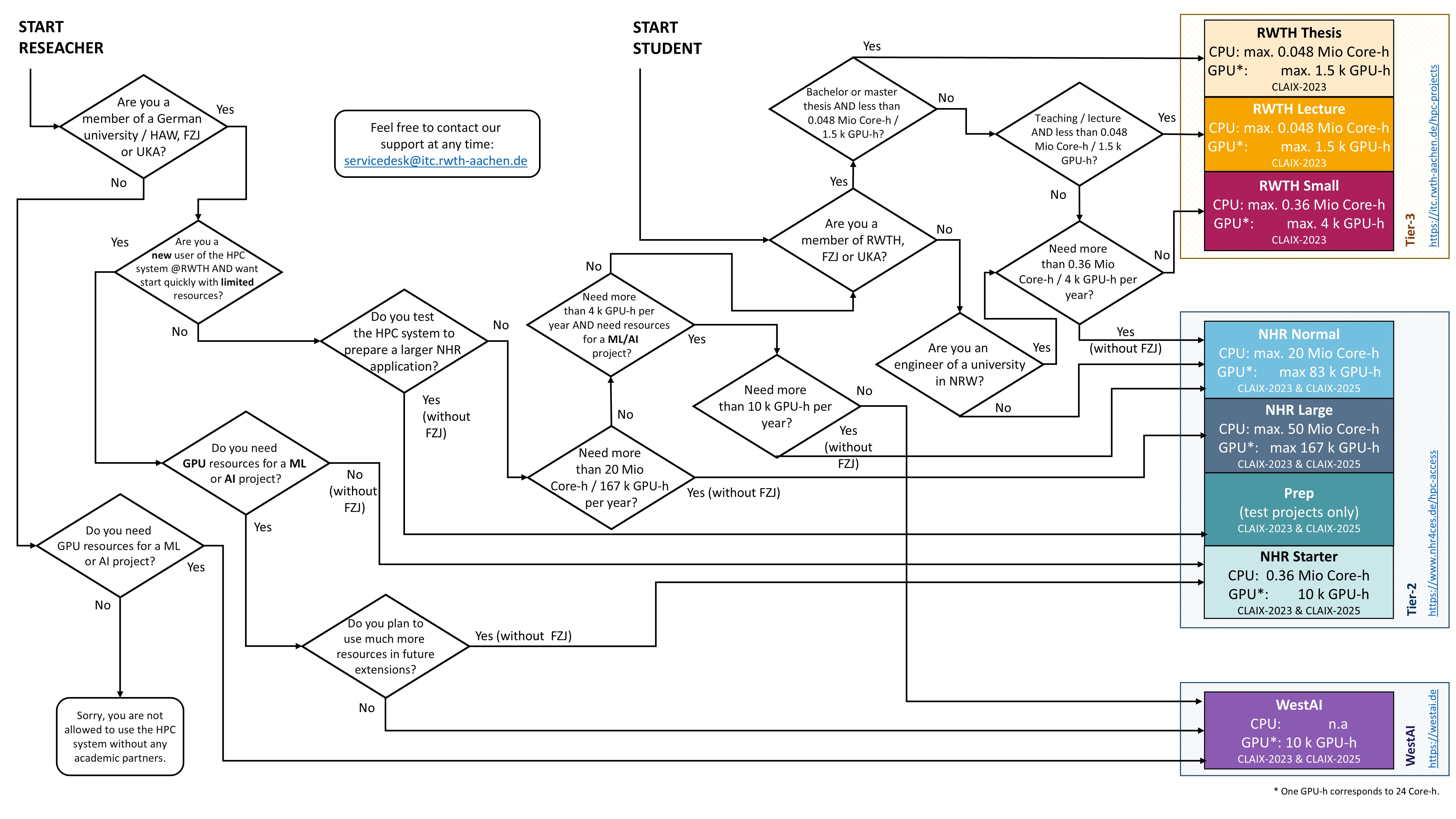
Flow chart for decision guidance
The following flow chart may help you in deciding which project is appropriate for you (click on image below to make it larger).


