Lifecycle für @rwth-aachen.de und @post.rwth-aachen.de E-Mail-Adressen

In diesem Artikel erfahren Sie, was der Lifecycle (Lebenszyklus) für E-Mail-Adressen in der zentralen @rwth-aachen.de Domäne umfasst und wann er aktiv wird.
E-Mail-Lifecycle
Persönliche E-Mail-Adressen, üblicherweise in der Form vorname.nachname@rwth-aachen.de (oder ältere E-Mail-Adressen in der Form vorname.nachname@post.rwth-aachen.de), können ein Leben lang genutzt werden.
Um E-Mail-Adressen, die nicht mehr genutzt werden, wieder zu deaktivieren und damit Ressourcen schonen zu können, wird ein E-Mail-Lifecycle eingesetzt.
Der Lifecycle betrifft ausschließlich die persönlichen E-Mail-Adressen der Personen, die keinen aktiven Status an der RWTH besitzen.
Der Umgang mit der weiteren Verwendung von dienstlichen E-Mail-Adressen nach Ausscheiden aus dem Arbeitsverhältnis entscheidet die jeweilige ausstellende Organisation selbst.
Prozess zum E-Mail-Lifecycle
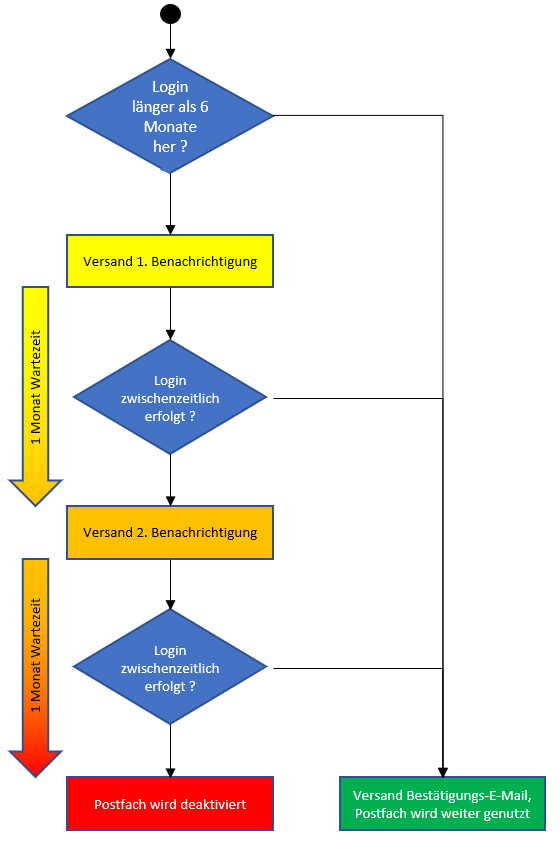
Haben Sie sich 6 Monate nicht in das Mailpostfach eingeloggt, werden Sie per E-Mail an das betroffene Postfach informiert und aufgefordert sich an dem Postfach direkt anzumelden.
Sofern eine Um- oder Weiterleitung an ein externes Postfach eingerichtet ist, reicht es nicht aus sich dort anzumelden. Es muss eine Anmeldung beim ursprünglichen @rwth-aachen.de Postfach stattfinden.
Am einfachsten können Sie dies über eine Anmeldung bei der RWTH Mail App durchführen.
Durch die Anmeldung am Postfach geben Sie die Rückmeldung, dass Sie das Postfach noch nutzen und der Prozess wird unterbrochen, bis Sie sich erneut für 6 Monate nicht im Postfach angemeldet haben.
Reagieren Sie auf diese Mail nicht, werden Sie nach einem Monat erneut erinnert. Loggen Sie sich daraufhin einen weiteren Monat nicht ein, wird der Account deaktiviert. Das Postfach wird also nach Erhalt der ersten Mail noch 2 weitere Monate vorgehalten.
Hinweis:
Hier sehen Sie eine schematische Darstellung des E-Mail-Lifecycle-Prozesses:

Vorgehen nach durchlaufenem E-Mail-Lifecycle
Nach Deaktivierung des Postfaches haben Sie keinen Zugriff mehr darauf, die Inhalte sind aber noch nicht endgültig gelöscht. Für eine kurze Zeit nach der Deaktivierung (Grace Period) können Sie durch Benachrichtigung des IT-ServiceDesk das Postfach noch einmal reaktivieren lassen.
Ist die Grace Period abgelaufen und keine Rückmeldung erfolgt, wird das Postfach automatisiert endgültig abgeräumt und alle Inhalte werden unwiederbringlich gelöscht.
Dies kann selbstständig überprüft werden und ist der Fall, wenn im IdM Selfservice unter Accounts und Kennwörter / Accountübersicht kein Dienst/Account mit dem Namen RWTH-E-Mail und dazugehörigem Benutzernamen im Format ab123456@rwth-aachen.de mehr vorhanden ist.
Sofern dies passiert, gibt es zwei unterschiedliche Vorgehensweisen:
- Sie haben im RWTH Identity Management noch einen aktiven Status (Studierende(r) RWTH / Mitarbeitende(r) RWTH) oder sind Wiedereinschreiber und beginnen momentan ein neues Studium.
- In diesem Fall überprüfen Sie bitte einmal selbstständig im IdM Selfservice unter Accounts und Kennwörter / Account anlegen, ob Sie die Möglichkeit haben, eine @rwth-aachen.de E-Mail-Adresse anzulegen
- Sollte dies nicht der Fall sein, kontaktieren Sie bitte das IT-ServiceDesk. Die Mitarbeitenden können die Adresse für Sie erneut anlegen, sofern Sie in der Zwischenzeit nicht bereits vergeben wurde
- Sofern ihre alte E-Mail-Adresse in der Zwischenzeit bereits erneut vergeben wurde, bekommen Sie eine Version Ihrer ursprünglichen E-Mail-Adresse mit fortlaufender Nummer (vorname.nachname1@rwth-aachen.de)
- Sie haben keinen aktiven Status mehr RWTH Identity Management oder sind mittlerweile RWTH extern
- In diesem Fall steht es ihnen trotzdem zu, eine @rwth-aachen.de E-Mail-Adresse erneut ausgestellt zu bekommen, da die Nutzung lebenslänglich möglich ist
- In diesem Fall müssen Sie sich einmal über alumni@rwth-aachen.de an das Alumni Team der RWTH wenden und dort eine erneute Ausstellung der persönlichen E-Mail-Adresse beantragen

