SysAdmin Troubleshooting Guide

This page explains common problems, what causes them, and how sysadmins can solve them.
Team Admins Cannot Create User: e-Mail Domain not Allowed
RWTH members should always check their [contact e-mail address in the IdM Selfservice. If this is a personal/private e-mail address, please change it to an RWTH e-mail address. Once changed, it will sync overnight and you should be able to create an account and log in.
If upon log in/account creation the following error is shown, take the steps outlined in the flowchart or text below.


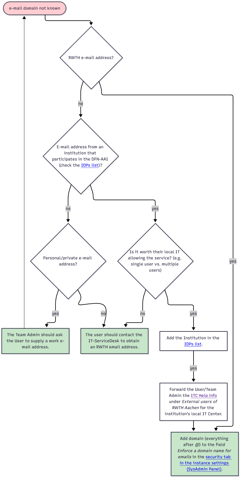
Step 1
Is the email address an RWTH email address?
- Yes: Add the domain (everything after @) to the field "Enforce a domain name for emails" in the security tab in the instance settings (SysAdmin Panel).
- No: Go to step 2.
Step 2
Is the email address from an institution that participates in the DFN-AAI (check the IDPs list)?
- Yes: Go to step 3.
- No: Go to step 4.
Step 3
Is it worth it for their local IT to allow the service (e.g. single user vs multiple users)?
- Yes: The institution should be added to the IDPs list.
- Forward the User/Team Admin the ITC Help info under "External users of RWTH Aachen" for the institution's local IT Center.
- Add the domain (everything after @) to the field "Enforce a domain name for emails" in the security tab in the instance settings (SysAdmin Panel).
- No: The user should contact the IT-ServiceDesk to obtain an RWTH email address.
Step 4
Is the email address a personal/private email address?
- Yes: The Team Admin should ask the user to supply a work email address.
- No: The user should contact the IT-ServiceDesk to obtain an RWTH email address.

