Troubleshooting für SysAdmins

Auf dieser Seite finden Sie häufig auftretende Probleme, ihre Ursachen und wie Sysadmins sie lösen können.
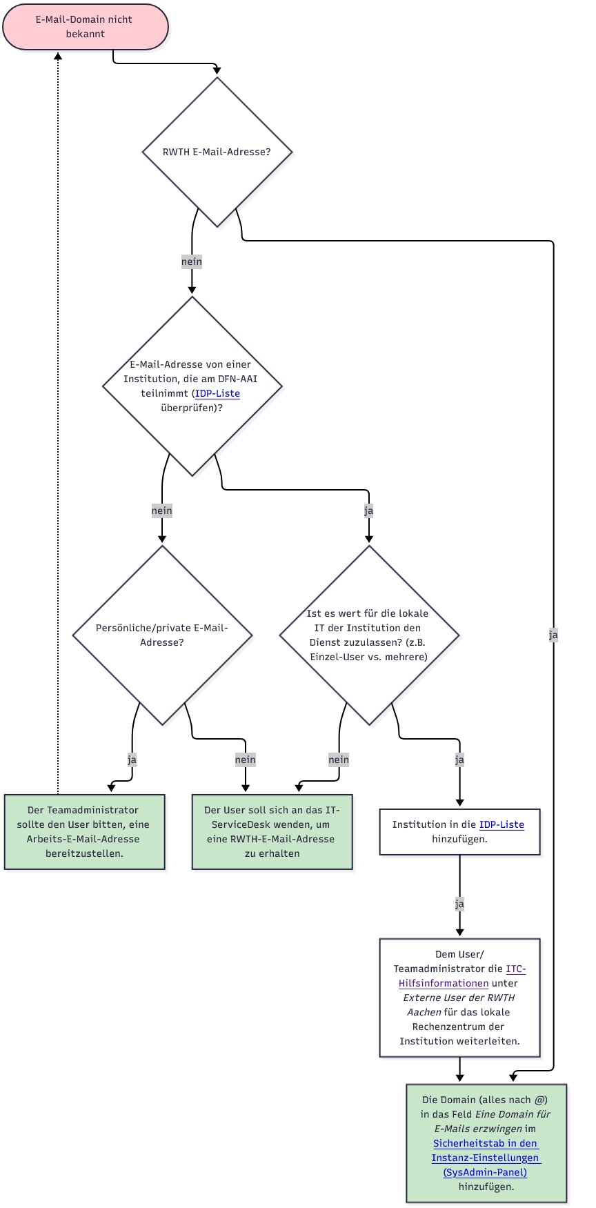
Teamadministratoren können Benutzer nicht erstellen: E-Mail-Domain nicht erlaubt
RWTH-Mitglieder sollten immer ihre Kontakt-E-Mail-Adresse im IdM-Selfservice überprüfen. Wenn dies eine persönliche/private E-Mail-Adresse ist, ändern Sie sie bitte in eine RWTH-E-Mail-Adresse. Nach der Änderung wird sie über Nacht synchronisiert, und Sie sollten in der Lage sein, ein Konto zu erstellen und sich anzumelden.
Wenn beim Anmelden oder Erstellen eines Kontos der folgende Fehler angezeigt wird, befolgen Sie die Schritte im untenstehenden Flussdiagramm oder im untenstehenden Text.


Schritt 1
Ist die E-Mail-Adresse eine RWTH-E-Mail-Adresse?
- Ja: Fügen Sie die Domain (alles nach "@") in das Feld "Eine Domain für E-Mails erzwingen" im Sicherheitstab in den Instanz-Einstellungen (SysAdmin-Panel) hinzu.
- Nein: Weiter mit Schritt 2.
Schritt 2
Ist die E-Mail-Adresse von einer Institution, die am DFN-AAI teilnimmt (IDP-Liste überprüfen)?
- Ja: Weiter mit Schritt 3.
- Nein: Weiter mit Schritt 4.
Schritt 3
Ist es für die lokale IT der Institution wert, den Dienst zuzulassen? (z.B. Einzel-User vs. mehrere)
- Ja: die Institution soll in die IDP-Liste hinzugefügt werden:
- Leiten Sie die Person die IT Center Help Informationen unter "Externe Benutzer der RWTH Aachen" für das lokale IT der Institution weiter.
- Fügen Sie die Domain (alles nach "@") in das Feld "Eine Domain für E-Mails erzwingen" im Sicherheitstab in den Instanz-Einstellungen (SysAdmin-Panel) hinzu.
- Nein: Der User soll sich an das IT-ServiceDesk wenden, um eine RWTH-E-Mail-Adresse zu erhalten
Schritt 4
Handelt es sich um eine persönliche/private E-Mail-Adresse?
- Ja: Bitten Sie den Benutzer, eine dienstliche E-Mail-Adresse bereitzustellen.
- Nein: Der User soll sich an das IT-ServiceDesk wenden, um eine RWTH-E-Mail-Adresse zu erhalten.

