Team-Admin: Exit-Strategien für Nutzende

Auf dieser Seite erfahren Sie, wie Sie Nutzende aus einem Team entfernen können.
Die Seite besteht aus zwei Teilen:
Exit-Strategien
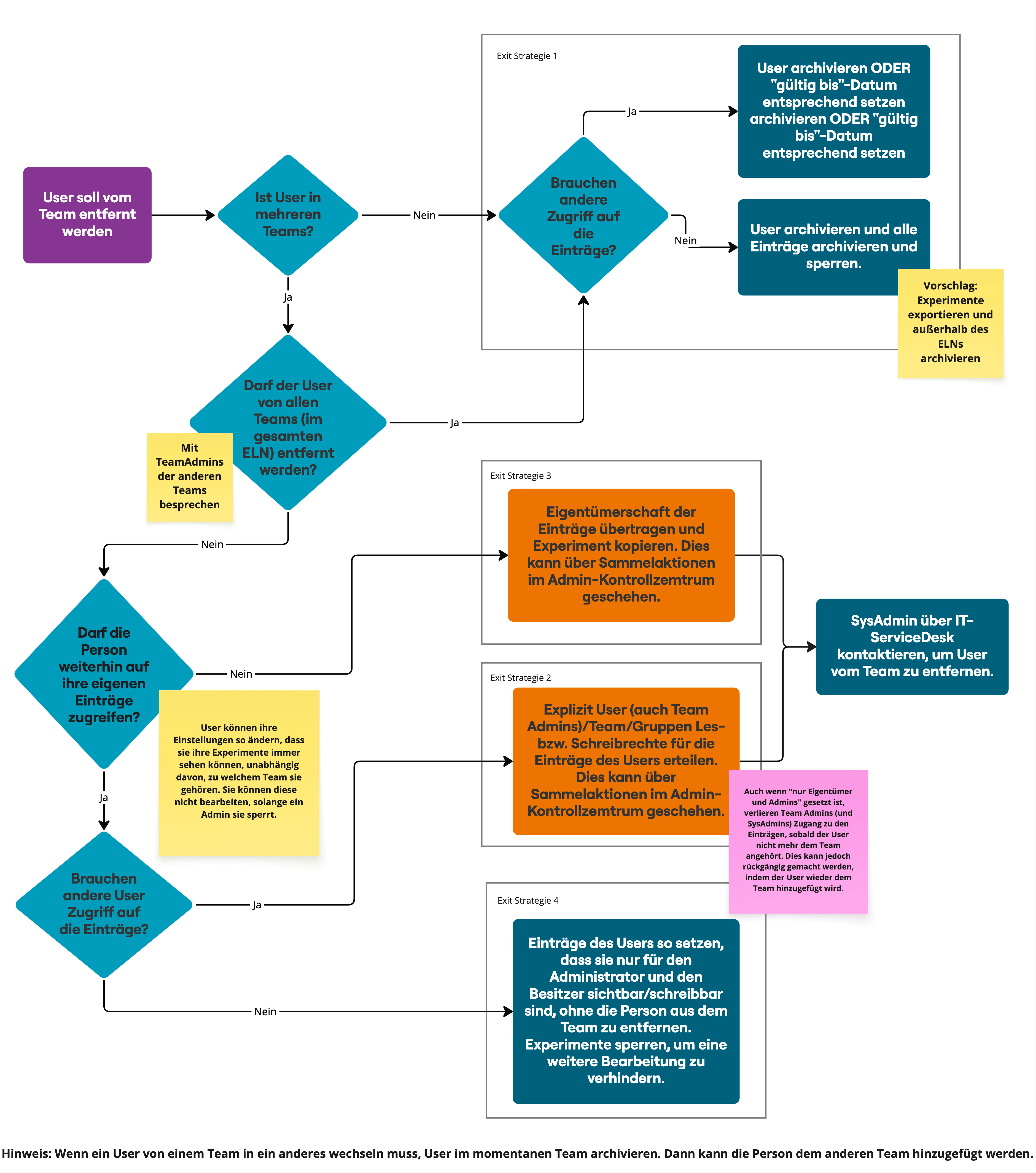
Teammitglieder können einfach archiviert werden oder ihr Zugriff kann eingeschränkt werden, indem ihr Gültigkeitsdatum in eLabFTW festgelegt wird. Wenn eine Person jedoch Teil mehrerer Teams ist, kann die Situation komplizierter sein.
Das folgende Flussdiagramm soll Team-Admins dabei helfen, die Optionen zu verstehen.

1. Archivierung der Nutzenden und der Einträge
Wenn eine Person nur Mitglied in einem Team ist, kann diese von Team-Admins archiviert werden. Dabei lässt sich entscheiden, ob die zugehörigen Einträge ebenfalls gesperrt und archiviert werden sollen. Diese Methode sorgt für eine saubere Trennung, ist jedoch nur geeignet, wenn die Person ausschließlich einem Team angehört. Falls die Person in mehreren Teams aktiv ist, würde sie durch die Archivierung auch in den anderen Teams archiviert werden, was in der Regel nicht gewünscht ist.
2. Anpassung der Rechte für Sichtbarkeit und Schreibrechte
Eine weitere Exit-Strategie besteht darin, die Sichtbarkeit und die Schreibrechte der Einträge explizit für das Team, das verlassen werden soll, festzulegen. Damit die Einträge auch nach dem Austritt der Person weiterhin für das Team sichtbar bleiben, müssen die entsprechenden Rechte für alle Einträge angepasst werden. Dies kann durch Team-Admins als Sammelaktion über das Admin-Kontrollzentrum erfolgen. Auf diese Weise bleibt der Zugriff auf die Experimente und Einträge für das Team gewährleistet, ohne dass die Person selbst noch Teil des Teams ist. Systemadmins können die Person vom jeweiligen Team entfernen.
3. Übertragung der Eigentümerschaft oder Duplizierung der Einträge
Eine weitere Möglichkeit besteht darin, die Eigentümerschaft der Einträge auf eine andere Person im Team zu übertragen. Alternativ können relevante Einträge dupliziert werden, bevor die Person aus dem Team entfernt wird. Sobald eine Person aus dem Team entfernt wurde, sind deren Einträge für das Team nicht mehr sichtbar, was dazu führt, dass nicht mehr ersichtlich ist, wem die Einträge ursprünglich gehörten. Um dies zu vermeiden, kann der Name der ursprünglichen Ersteller*innen im Titel des Eintrags oder als Tag hinterlegt werden, um die Herkunft der Daten besser sichtbar zu machen.
Systemadmins können die Person vom jeweiligen Team entfernen.
4. Einschränkung der Sichtbarkeit der Einträge
Statt die Person aus dem Team zu entfernen, kann sie im Team belassen werden, während die Sichtbarkeit ihrer Einträge eingeschränkt wird. Über die Rechteverwaltung lässt sich festlegen, dass nur die ursprünglichen Eigentümer*innnen und Admins Zugriff auf bestimmte Einträge haben. So wird verhindert, dass die Person, die das Team verlassen soll, auf für sie nicht relevante Informationen zugreift, während sie weiterhin im Team verbleibt. Team-Admins können Einträge zusätzlich sperren. Somit sind sie schreibgeschützt.
Allgemeine Aspekte, die in den obigen Punkten berücksichtigt werden
Es gibt verschiedene Methoden, um Benutzer aus einem Team zu entfernen.
- Das Löschen ist nur möglich, wenn die Person keine Einträge besitzt und es löscht die Person aus allen Teams.
- Das Archivieren des Users archiviert die Person in allen Teams.
- Die Einstellung des Datums "gültig bis" für eine Person setzt dieses Datum für alle Teams, in denen sie Mitglied ist.
- Die Entfernung von Usern aus dem Team macht die Einträge der Person für andere unzugänglich (einschließlich (System-)Admins), es sei denn, andere Personen, Teams oder Gruppen werden ausdrücklich in den Berechtigungseinstellungen hinzugefügt. Dies kann rückgängig gemacht werden indem die Person dem Team wieder hinzugefügt wird.
- Die User-Einstellungen enthalten eine Einstellung, in der User wählen können, ob er oder sie Experimente sehen möchte, unabhängig davon, in welchem Team die Person gerade angemeldet ist. Mit dieser Einstellung kann sie auch auf ihre Einträge in Teams zugreifen, aus denen sie entfernt wurde, wenn sie noch in der Lage ist, sich von einem anderen Team aus beim ELN anzumelden. Die Person kann sie nicht editieren, solange sie von einem Admin gesperrt worden sind.
Ab Version 5.3 ist es auch möglich, Personen nur in einzelnen Teams zu archivieren statt in der gesamten Instanz.

